中文版
English
Home
About
News
Products
Orders
Feedback
Contact
About us
Introduction
Chirman's words
Quality Achievement
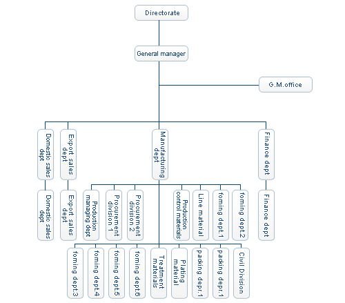
Institutional Framework
Keyword:
===Select category===
Nut
Special fastener
Institutional Framework
Location:
Home
- About us
Copyright © 2011 PIONEER Incorporated. All rights reserved
Designed by lianke.cn